股票代码:688659
首页
走进Yy易游体育
企业简介
>
企业文化
>
企业荣誉
>
产品与服务
脱硝催化剂
>
除尘滤袋
>
业绩案例
>
钢铁智能化控制系统
>
创新发展
研究院简介
>
行业前沿
>
资讯中心
Yy易游体育动态
>
行业动态
>
媒体报道
>
企业党建
Yy易游体育党建
>
党建学习
>
党建动态
>
投资者关系
联系Yy易游体育
加入Yy易游体育
>
联系Yy易游体育
>
|
股票代码:688659
中文
EN
CN
400-833-2666
EN
资讯中心
业内19年专业锤炼、促进环保行业新业态融合
Yy易游体育动态
行业动态
媒体报道
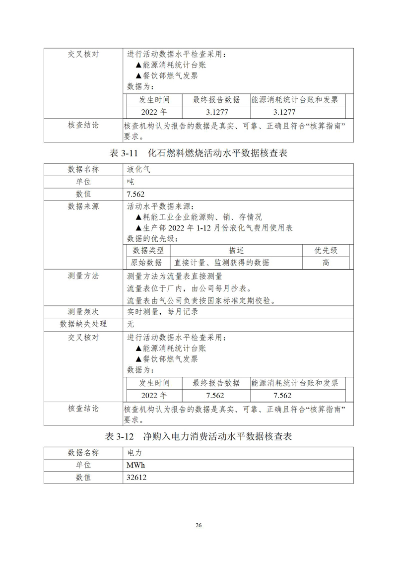
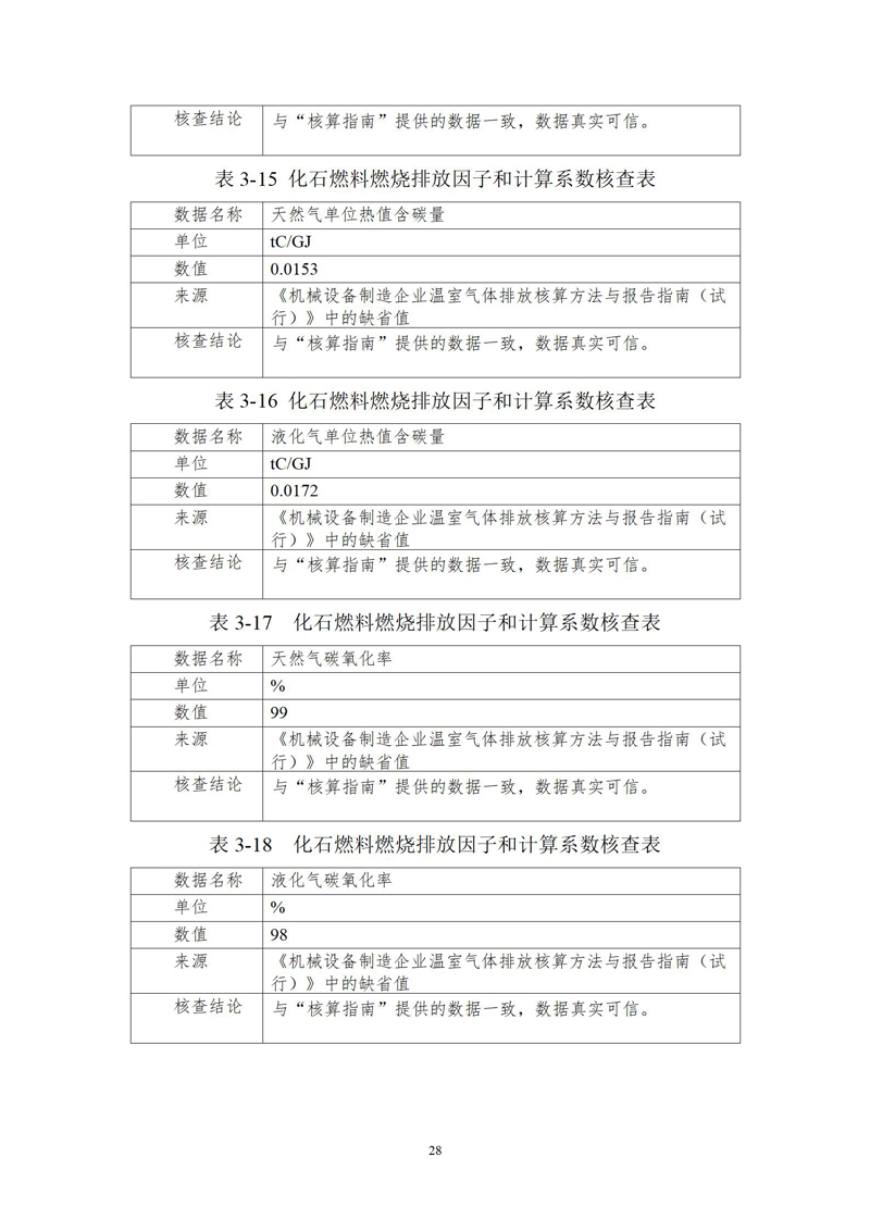
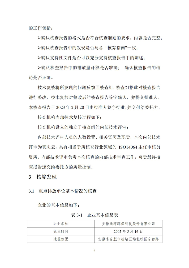
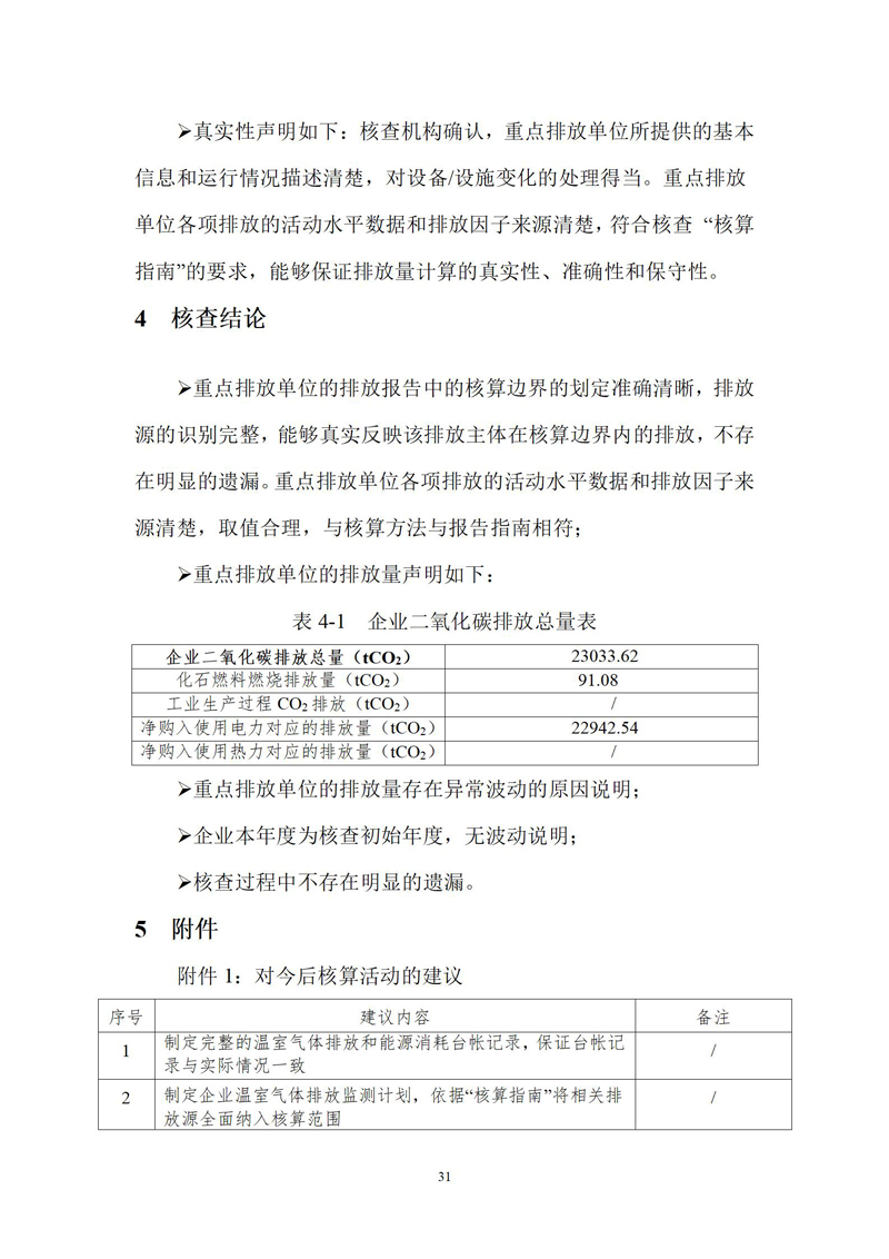
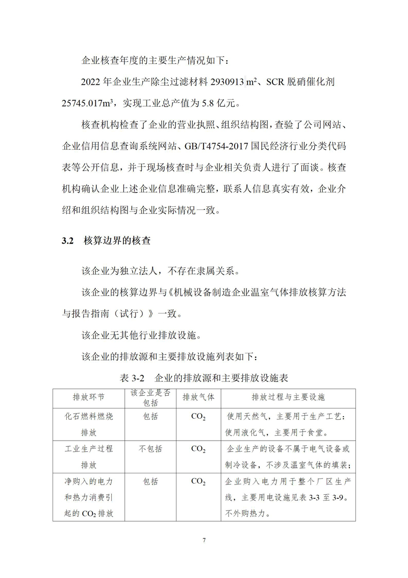
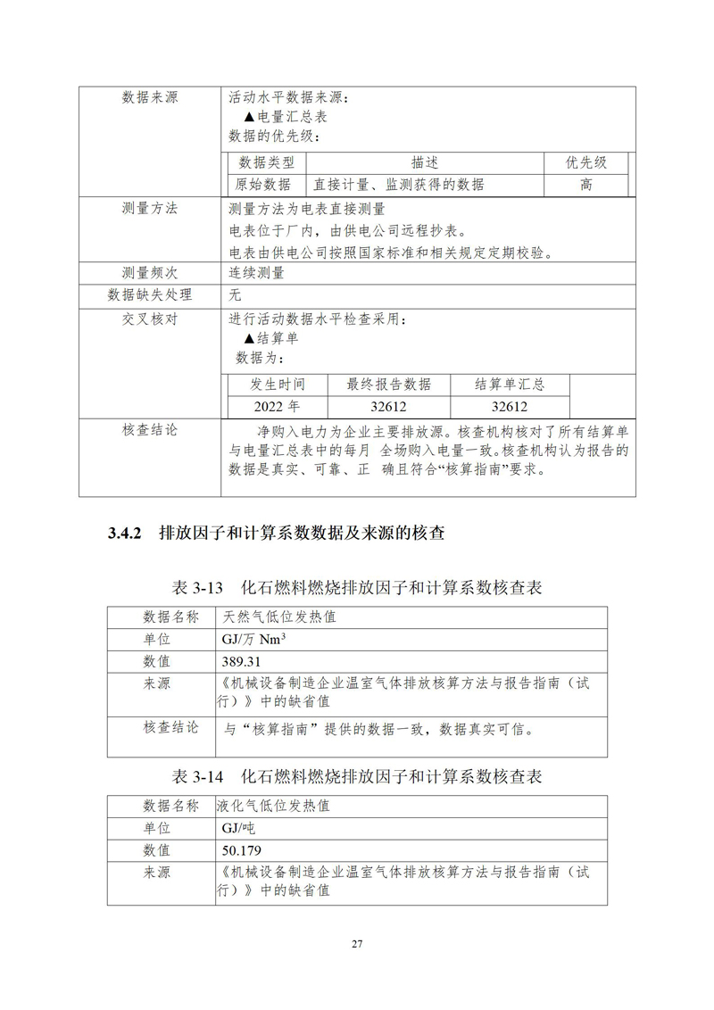
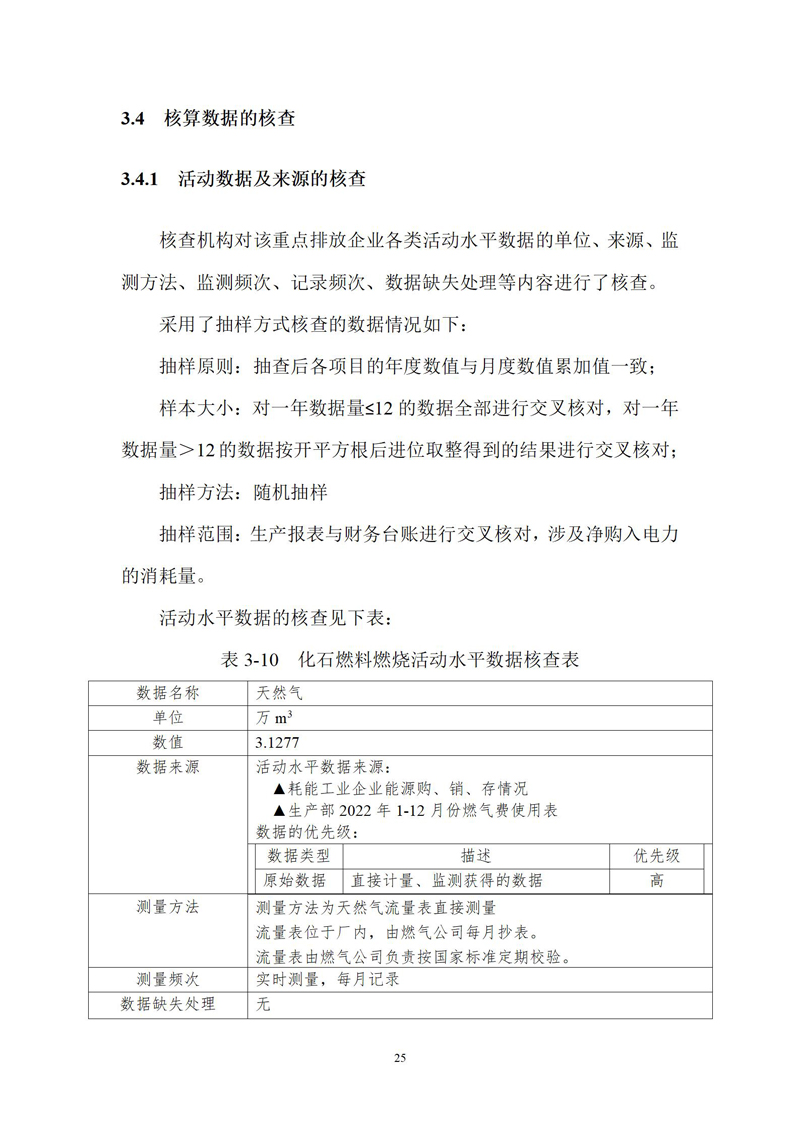
安徽Yy易游体育环保科技股份有限公司2022年度温室气体排放核查报告
发布日期:2023-04-03 浏览次数:900
返回列表
上一篇:乘风破浪 未来可期 | 热烈祝贺Yy易游体育科技上市两周年
下一篇:中标!精诚合作 携手共赢